Product Center

产品中心

BY1620

    BY1620是可持续输出15A电流的集成电感型降压电源系统芯片(Power SoC)。该芯片采用QFN-28 (7.0mm×7.0mm×3.95mm)封装,输入电压范围为2.4V到16V,可输出电压范围为0.6V到5.5V。BY1620可实现开关频率、软起时间和电流限等参数灵活配置。
    BY1620采用恒定开通时间的控制方式实现快速瞬态响应并保持良好的环路稳定性。轻载时,可选择其工作在跳频模式或强制连续模式,并且保持良好的负载调整率和线性调制率。
    BY1620可指示电源电压工作状态,具有完整的保护措施,在过载或短路时提供打嗝保护以及欠压、过压保护和过温关断保护。
在线咨询

获取数据手册,请电话或邮件咨询

应用方向

通讯系统

服务器与数据中心

FPGA与加速卡

工业与医疗系统


产品特性

  • 宽电压输入范围2.4V~16V

  • 2.4V~16V外部3.3VVCC偏压

  • 3.5V~16V内部VCC偏压

  • 可调输出电压范围0.6V~5.5V

  • 0°C~70°C结温时参考电压精度0.5%

  • -55°C~125°C结温时参考电压精度2%

  • 15A持续输出电流

  • 恒定开通时间的控制方式

  • 使用低ESR电容可使环路稳定

  • 可调开关频率600kHz,800kHz或1MHz

  • 轻载时可选跳频工作模式或强制连续模式

  • 输出预偏置启动

  • 输出电压放电功能

  • 输出电压跟踪

  • 电源工作状态指示功能

  • 可配置软启动时间

  • 可配置电流限实现逐周期电流限保护

  • 短路/过流打嗝保护

  • 过温保护

  • QFN-28(7.0mm×7.0mm×3.95mm)封装

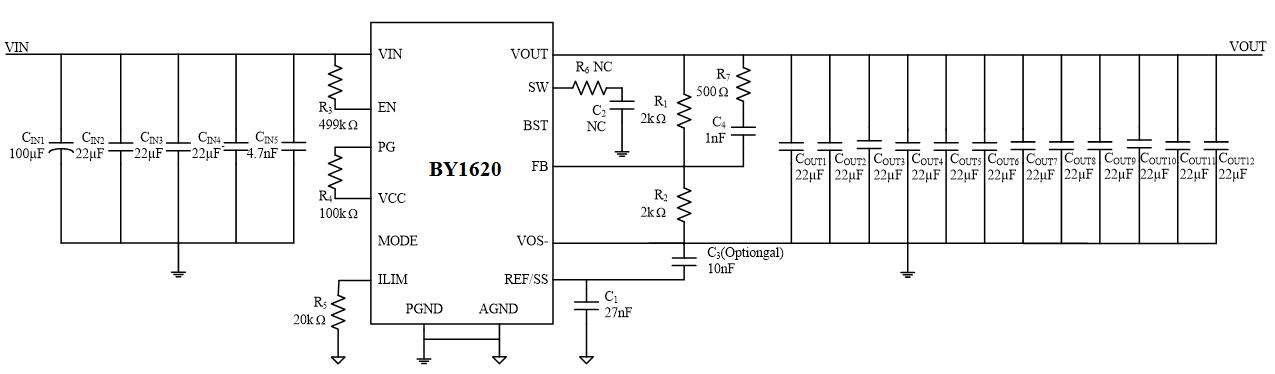
应用电路图

图片.png